12位作家联名起诉《锦绣未央》:对比证据2000余万字
来源:求是和信网 日期:2017-03-24 16:00 发布人:admin 浏览量: 80712位作家联名起诉《锦绣未央》:对比证据2000余万字
来源:正义网

2月17日,著名武侠小说作家温瑞安加入诉《锦绣未央》侵权案的原告作家队伍,让这个队伍扩增到12人之多。为这个12人作家队伍提供声援的还包括47名众筹了诉讼费的编剧,以及无法计数的、进行作品比对的互联网志愿者。
近年来,网络小说涉嫌抄袭事件屡屡发生,如此庞大的团体式诉讼却还是首次。
志愿者与编剧的宣战
在网络志愿者“寒山远火”看来,《锦绣未央》涉嫌抄袭事件早在三年前就开始发酵了。
2013年初,当时笔名“秦简”的网络作家周静在潇湘书院网站上连载了小说《庶女有毒》,被网友爆料涉嫌抄袭《身历六帝宠不衰》《一世为臣》等诸多耽美、言情小说。不少喜欢网络小说的志愿者自发加入对比《庶女有毒》抄袭情节的队伍中。
然而,涉嫌抄袭的传闻不仅没有影响《庶女有毒》小说的火热程度,小说还很快被影视公司看中,更名为《锦绣未央》并拍摄了电视剧版。2016年11月,《锦绣未央》在北京卫视、东方卫视首播,并登顶同期收视率冠军。
与电视剧播出一样火热的,还有涉嫌被侵权作品的诉讼行动。以“寒山远火”为代表的版权维护志愿者,联系了著名编剧汪海林、余飞,此后47名编剧以微信众筹的方式筹得19万元诉讼费。
值得注意的是,编剧们为什么比原创作者更热衷于该事件?据了解,热门的网络小说已经成为大型IP,备受影视界关注。从《步步惊心》《琅琊榜》到《锦绣未央》《三生三世十里桃花》,这些热门网络小说改编的电视剧几乎霸屏。而每部电视剧背后都是动辄百万、千万级别的投资与收益。
巨额利益之下,抄袭问题的负面影响更加被放大,无怪乎余飞在微博上形容这是“原创者生死攸关而又情深义重的跨军种协同作战”。
12位作家掀起团体诉讼
2016年10月,中闻律师事务所律师王国华在志愿者的居中协调下,开始接手这起作家团体诉讼案。为了这次诉讼,王国华领头组建了一个多达7人、来自三家律师事务所的律师团,此外尚有十余名律师助理参与了长达三个月的准备诉讼材料过程。“全部的涉嫌侵权对比证据文件,堆起来有1.5米高,涉及2000余万字。”
与原告方积极的诉讼态度相反,被告秦简则显得有些淡定,汹涌的舆情之下竟从未公开回应过这个问题。据王国华介绍,起诉前他们曾发过律师函,但被告方拒绝了和解谈判。
考虑到11位原告作家(温瑞安加入前)分散在全国各地,为方便诉讼,律师团队将《锦绣未央》一书的销售商当当网列为第二被告,选在当当网所在地北京市朝阳区法院起诉。2017年1月4日,朝阳区法院受理了该案。“法院立案之后,该案就不可能和解了。”王国华如是说。
律师团队根据《锦绣未央》在网络上付费阅读数量和印刷版权税比例,预估了200万元左右的赔偿请求,将其按照被抄袭作品比例分配到12名原告作者的诉讼请求中,每位作者的赔偿请求在几万元到数十万元不等。
这个赔偿数额不低,但相比《锦绣未央》电视剧全网60亿的点击量而言,绝对算不上高。据记者了解,事实上此次关于《锦绣未央》侵权案,原告方也只起诉了原著小说作者及其书籍销售商,对于备受关注的影视剧出品方则采取了“搁置”的诉讼策略。王国华指出:“是否要对影视剧相关责任方追究责任,要看这次诉讼结果原著能否被认定侵权。如果赢了,不排除继续追诉的可能性。”
网络小说涉嫌抄袭的两个套路
《锦绣未央》侵权案,凸显了中国网络小说井喷式发展二十年来的最大痛点:抄袭与同质化。
记者调查发现,网络小说的类别之详细、套路之固定,远超传统文学。譬如《锦绣未央》属于女主言情——宅斗——重生——庶女这个系列。这个系列的作品在各大网站都数以千百计。有业内人士指出,套路太重,读者就好这一口,使得抄袭问题如疽附骨。
以“网络小说、抄袭”为关键词,可以在百度搜索中得到276万个搜索结果。《方圆》记者归类发现,被指责涉嫌抄袭的作品可以划分为两大类:语句照抄和故事主线相同。
中国电影家协会副主席王兴东在2017年两会期间描述了网络小说已成为抄袭重灾区:“部分网络小说作者甚至借助‘写作软件’进行所谓的‘创作’。用户可以利用写作软件,通过简单的‘关键词’指令,迅速自动生成小说具体情节、场景、人物服饰、心理活动等,相关语句、段落甚至剧情主要通过对数据库中的文学作品内容进行部分提取、复制以及拼凑完成。”
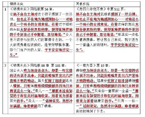
这种拼凑方式是无数陷入抄袭疑云的热门网络小说常见段落。在《锦绣未央》一案的部分对比材料中我们也可以发现:主语不同、地点不同、个别词汇不同,是最常见的被读者和律师认定为涉嫌抄袭的地方(见王国华律师提供的对比举例)。
“寒山远火”从读者的角度看来,他们眼中的“抄袭”,除了大规模、大面积的照搬照抄式的文字抄袭,主线情节与另一部作品完全相同、剧情的顺序一致也是不可谅解的,后者也通常被称为“中译中”。
故事主线相同而被认定为抄袭的著名案例是琼瑶诉于正一案,终审判决琼瑶胜诉,于正被判公开道歉,并停止传播《宫锁连城》,五出品方被告共计赔偿500万元。
十万诉讼费难倒维权作家
《锦绣未央》涉嫌抄袭早在三年前就被发现,却赶在如今电视剧热播之际起诉,难免被外界质疑是否有搭便车之嫌。
然而,在王国华看来,网络小说维权难才是这场诉讼迟来了三年的根本原因。
难度之一在于维权成本。尽管媒体屡屡曝光网络作家成富豪,但实际上大多数非著名网络作家都是业余创作者,没有名气,更新慢,他们的收入往往并不高,可供支配的时间也不多。而一起著作权侵权诉讼,律师费、诉讼费、其他费用加起来少说也要十万元左右,短则半年长则一年,即便胜诉也就是持平,一旦败诉则血本无归。事实上,此次《锦绣未央》涉嫌抄袭的原作者有200余位,也仅有12位选择加入团体诉讼之中。
难度之二在于抄袭和借鉴的标准,特别是网络小说作为快餐文学,在套路严重的情况下,相同或类似篇幅达到多少比例才算抄袭?故事主线类似到何种程度才算抄袭?无论是法律理论界,还是司法实务界,都没有关于临界线的具体规定。
王国华介绍,这个案件只是象征性收取了律师费,也是希望借此能推动同一类型案件的司法实践:“我们文化传承过程中,后人难免借鉴、吸取前人的文化,然而一部作品到底是文化借鉴还是恶意抄袭,这个边界到底在什么地方?”
链接:著名武侠小说作家温瑞安,是新武侠四大宗师“金古梁温”之一,出版作品有多国文字多种版本近二千册。代表作《四大名捕》《逆水寒》《大对决》等。2017年2月17日,温瑞安会见了作家维权律师团负责人王国华律师,表示将加入作家维权团队,与已起诉的11位作家一起共同维权。3月3日,温瑞安在新浪微博发表了《漫漫长夜终将尽,敢叫未央日丽天》一文,表明态度。
以下为原文节选:
您好。我是温瑞安。你为武侠及小说原创尽了那么大的心力,而且还为武侠小说里的所提倡的核心精神:为不平而争取公平,为负义者夺回公义,尽了那么大的努力,而且听说在小说创作上,又有极为优秀的成绩,并且,为这一次“未央”侵权事件,你和你那一群侠义之士,不计代价,只问耕耘、不辞劳苦、不避危艰,作出了那么费神费力费心的搜证与调查,而我却还没机会亲向你和你们致谢,那实在是我的失礼和失敬了。因此我才冒昧地给你写这封信,并希望女侠你不介意我的唐突。
人常说:“侠之大者,为国为民。”我是个俗气的人,一向实事求是,觉得在现实生活里,未必人人都可以想当大侠就能当大侠的,但人是要有侠义之心,总是可以做到:“侠之中者,为情为义”“侠之小者,为友为邻”。所谓情,就是亲情、友情与爱情;所谓义,就是理义、公义和正义。人,莫因善小而不为,同理,也莫因侠小而不屑为之哉。
我觉得各位少侠、侠少列位在为原创人抱不平而搜据举证,协助他们争回公道,就是一项善行、义举。我谢谢您们。由于没有什么可以回报的,我唯一能做的,就是跟随你们的团队,以法律途径,加入您们的队伍,号召我的侠友,为这件事情,付出心力,只图讨个说法。
我觉得这件诉讼最后的成败,虽然很具标志性,但更具意义的,是这个维权行动,反映一般本给社会视为弱势社群的创作人,终于勇于站出来,为自己嫡亲诞生以及一手抚养长大成人的孩子,维护他们应得的、合法的权利。这个法律行动代表了作家、写手、创作人的觉醒与信心,国家与国民对知识产权的正视与重视。不管成败,只要敢于奋战,都是侠行。也许,我们对知识产权的保护与捍卫,不只是一只恶狼或蟑螂对敌,而敌对的是跟整个黑夜。大家都知道:尽管长夜未央,但只要肯忍耐等待,总现旭日曙光。